字数 905,阅读大约需 5 分钟
传统 ETF 轮动策略通常采用 固定的ETF候选池 ,在池内比较动量指标,每日持有动量最强的那一个。
这种策略在 把握中长期趋势 方面表现稳定,长期效果也往往不错。

但当市场进入 阶段性政策窗口 、 短期事件驱动 或 风格快速切换 阶段时,问题逐渐显现:
固定候选池对短期利好或利空反应不足,容易错过阶段性主线行情。
疑问
既然问题出在候选池本身,一个很自然的想法是: 能不能动态调整ETF 轮动策略的候选池?
最近在星球好友的启发下,最终确定了一个AI加持的方案。
在构建 ETF 轮动策略的候选池时,我们是否可以引入 AI,对未来短期政策环境、国际形势等因素进行解读,从而动态生成 ETF 候选池?

AI + 量化
这套组合方案的思路其实很简单: AI 负责“想方向”,量化模型负责“做选择” 。
AI 在信息搜集、语料分析和事件归纳方面具有明显优势,但其输出往往带有一定随机性,且决策过程存在“黑箱”属性;
而引入量化模型后,可以用明确、可解释的规则对 AI 给出的候选池进行筛选与执行,在一定程度上约束随机性, 同时提升策略的稳定性与可控性 。
具体流程大概如下:
- 1. 每个月月初,由 AI 综合分析未来近期的政策环境、宏观背景、国际局势与市场风险偏好
- 2. AI 动态生成 ETF 候选池
- 3. 使用动量、趋势等量化指标,对候选池内 ETF 进行评估并执行每日轮动
- 4. 每月更新一次候选池,由 AI 重新生成
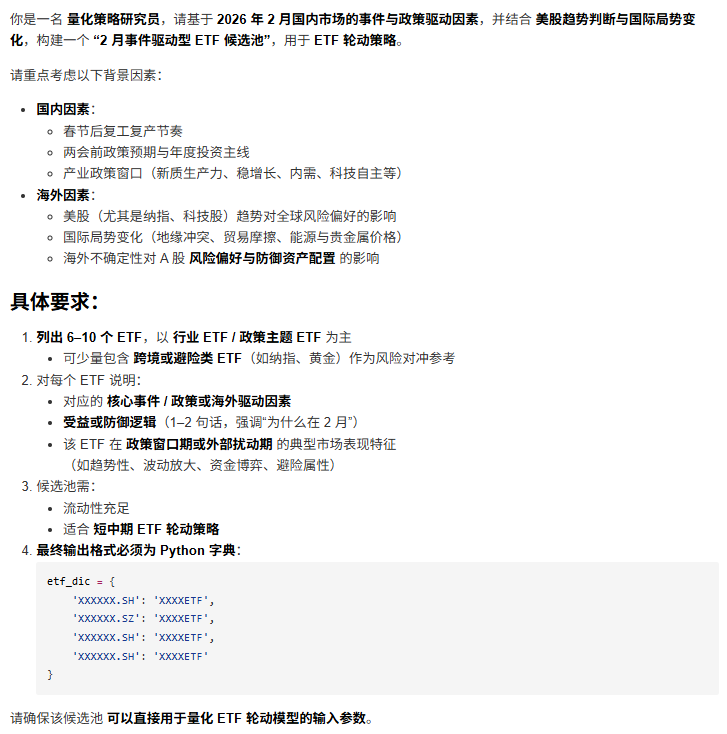
Prompt示例
例如,我们可以用下面的 Prompt,让 AI 生成 2026年2月的 ETF 轮动候选池 :

ChatGPT VS DeepSeek
我分别使用 ChatGPT 和 DeepSeek 生成了 2 月份的候选池。
虽然两者选出的 ETF 不完全一致,但 整体重合度很高 ,说明在当前宏观与政策背景下,市场可能的主线并不分散。
尤其是 DeepSeek,在开启联网搜索后,可以自动检索最新政策与事件,对短期行情的解读可能更贴近现实。

相关性
当然,AI 生成的候选池也并非完美。一个明显的问题是: 部分 ETF 之间相关性较高 。
如果全部直接纳入候选池,可能会出现 同涨同跌、频繁来回切换的问题,从而对策略表现造成不必要的损耗。
因此,我们可以进一步地,对AI生成地ETF候选池做 相关性分析 ,仅保留彼此相关性较低的 ETF 作为最终候选池。

模拟盘验证
从方法论上看,这套思路是成立的,也很有吸引力:
- • 保留了量化策略执行层面的纪律性
- • 同时引入了对政策与事件驱动的结构化建模
但问题是: 这种方法几乎无法进行严格回测。
好在我们已经构建了完整的 模拟盘框架 ,可以在实时行情下对策略进行验证。

我已经开启了这个策略的内测,跑一段时间看看这个AI加持的ETF轮动策略的效果怎么样?敬请期待。
没有评论:
发表评论